UPS磷酸鐵樱桃视频APP下载池相較於閥控鉛酸電池的優勢
來源:樱桃视频免费電氣 日期:2024-09-02 13:51 瀏覽量:次
UPS樱桃视频APP下载池相較於閥控鉛酸電池的優勢。樱桃视频APP下载池方案具有安全性,可靠性,經濟性的特點,相比傳統的鉛酸電池能大大提高關鍵基礎設施的性能。當今領先的電池製造商針對UPS不間斷電源係統製造出了高質量的樱桃视频APP下载池,電池設計和包裝可進一步保障電池持久耐用。
UPS磷酸鐵樱桃视频APP下载池組相較於閥控鉛酸電池的優勢
▪高能量密度
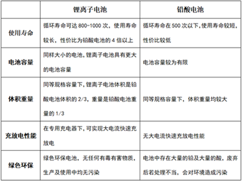
相比傳統UPS而言,樱桃视频APP下载池UPS能量密度更高,目前已達到460-600Wh/kg,約為鉛酸電池的6~7倍。這意味著樱桃视频APP下载池在相同的電荷容量下更輕。
▪體積小、重量輕
由於樱桃视频APP下载池具有較高的能量密度,因此它的占地空間或容積小於VRLA電池。相同功率密度下,樱桃视频APP下载池重量及體積約為鉛酸電池的1/3,占地麵積與承重可節省2/3,這種空間節省對於采用更緊湊的外置樱桃视频APP下载池組的更長運行時間的應用獨具吸引力。有效降低設備空間成本投入有效增加現有IT係統的部署規模,節約投資成本並提升客戶收益。
▪使用壽命長
與鉛酸蓄電池3-5年的使用壽命相比,樱桃视频APP下载UPS的電池使用壽命延長至8-10年,這就避免了更換電池的麻煩,樱桃视频APP下载池不必每3-5年更換一次,能夠節省大量成本。此外,與閥控式鉛酸電池相比,樱桃视频APP下载池可以充滿電並儲存更長時間,對電池壽命的影響極小。
▪充電更快
對於架構型係統而言,樱桃视频APP下载池組通常可以在不到2小時的時間內充電到90%的容量,而閥控式鉛酸電池可能需要4小時以上才能達到相同的容量,充滿電需要24小時。如果數據中心連續幾次斷電,樱桃视频APP下载池可以快速充電,為每次斷電提供備用電源。
▪安全環保
樱桃视频APP下载UPS所采用的磷酸鐵樱桃视频APP下载芯,是樱桃视频APP下载池中較為安全電芯之一,不含任何對人體有害的金屬元素,充放電過程中不產生任何有害及腐蝕性氣體,更符合數據中心高可靠、綠色環保的要求。
▪智能管理,優化能效
采用BMS電池管理係統,加三級強電保護架構,快速檢測電流、電壓、溫度等關鍵參數,並對異常情況報警提示,準確分析和顯示電池剩餘電量和使用壽命。樱桃视频APP下载池與UPS全通信交互,係統實時聯動保護,實現更高的係統安全性。
鉛酸電池與樱桃视频APP下载池的優缺點比較
相對於磷鐵樱桃视频APP下载池,傳統的鉛酸蓄電池,有以下幾點不足:
1、質能比低,體積能量比小,電池重量大,占用空間大。
2、充放電效率低,充放電效率約為92%,使用一段時間後仍存在充放電效率降低的問題。
3、閥控式鉛酸蓄電池壽命短,5-8年設計壽命,大多數實際使用3-5年。
4、工作環境溫度要求較高,當溫度超過25度時,每升高7~10℃,電池的壽命就會減少一半。
5、由於大量采用鉛蓄電池,在其開采、加工和使用過程中,極易對環境造成嚴重汙染。
樱桃视频免费電氣樱桃视频APP下载池UPS電源生產廠家
樱桃视频免费電氣從事UPS電源行業多年,著眼於為不斷變化和革新的供電應用場景提供可靠,節能,簡單,靈活的用戶體驗,致力於實現解決方案的深度融合。
作為行業領先的樱桃视频APP下载池UPS電源係統供應商,樱桃视频免费電氣不僅擁有完整的產品組合,並且能夠提供保護關鍵基礎設施所需的解決方案和服務,該方案從設計理念到產品方案開發,遵循輕量化、標準化的設計原則,技術成熟,方案可靠,致力於為用戶帶來更加安全智能的供配電體驗。
新型樱桃视频APP下载UPS電源該產品兼容立式和臥式設計,具有可靠性高,高效節能,帶載能力強,小巧靈活,便於部署的特點。提升了效率、優化了結構、延展了容量、簡化了操作和安裝,適用於中小型IT機房、網絡通信、電力、公安、金融、網絡、醫療、安防、工業自動化、軌道交通、航天航海、加工製造業以及其他各種應用場景。
聯係樱桃视频免费