樱桃视频免费,樱桃视频APP下载,樱桃性爱视频,樱桃视频APP成人

樱桃视频APP下载池UPS_樱桃视频APP下载池包專業製造商-湖南樱桃视频免费電氣股份有限公司
樱桃性爱视频資訊欄目BANNER圖片
行業樱桃性爱视频

UPS不間斷電源優缺點和工作過程

來源:樱桃视频免费電氣  日期:2019-08-06 16:06  瀏覽量:

  UPS不間斷電源優缺點和工作過程。UPS不間斷電源既有優點,相對的缺點也會存在,但這並不影響UPS不間斷電源在國內的使用;很多場所都需要配備UPS不間斷電源使用。UPS不間斷電源本身就是良好的交流穩壓器,同時改善電源質量。

UPS不間斷電源.jpg

  UPS不間斷電源的優點

  1、UPS不間斷電源不需要人工操作可以自動切換供電模式,在有電和沒電的情況下走不同通路,這樣有利於減少能源浪費;

  2、UPS供電係統在電網停電的時候才開始運行,這樣就不會幹擾正常的電網供電;

  3、UPS電源在安裝時,隻需要將備用電源接入電路即可,它有特定的端口進行連接,可以針對不同設備,連入不同接口;

  4、當設備運行空間較小時,UPS備用電源不會占太大空間,它有類似電腦主機的大小,容易找到安裝位置。

  UPS不間斷電源主要優點主要在於不間斷供電能力,當市電正常時,UPS交流電整流成直流電,然後再把直流電逆變成穩定無雜質的交流電,供給負載使用。

  當市電異常時,UPS電源的整流電路會關斷,相應的,會把蓄電池的直流電逆變成穩定無雜質的交流電,繼續給負載使用。且UPS不間斷電源體積小、用處大,在各種低功率設備上發揮作用。當人們需要將設備進行移動的時候,備用電源可以隨之移動,這種應用方式常見於醫院中的檢測儀器等。

  UPS不間斷電源在停電的情況下可以利用自身的蓄電功能為設備繼續供電,以在短時間內解決缺點的問題,為人們帶來便利的同時可以起到保護電路和財產安全的作用。

  UPS不間斷電源的缺點

  1、當設備對供電間隔時間要求苛刻的時候,不宜使用不間斷UPS後備電源;

  2、供電方式有較長的反應時間,對充放電比較敏感的設備不能用這類電源;

  3、UPS電源設備的功率較大,需要的電量較多,使用備用電源也是不合適的,人們可以選擇電量更多的在線式UPS電源。

  4、輸入範圍窄,輸出供電質量差,因而綜合可用性差。

  UPS不間斷電源的工作過程

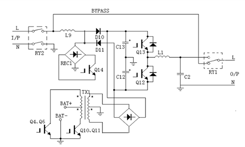
UPS電源工作過程.png

  1.當市電正常時,輸入繼電器RY2閉合,經升壓電感L9,橋堆REC1,升壓開關管Q14,二極管D10,D11組成的AC/DC升壓功率因數修正電路,產生逆變器工作所需的兩個直流電壓土DCBUS(C13,C12),再經逆變器Q13,Q12將DCBUS直流轉換為交流,經L1,C2濾波,輸出繼電器RY1上端閉合,輸出交流供給負載。

  2.當市電中斷時,電池所儲存的能量經直流變換器(DC-DC)Q4,Q6,Q10,Q11升壓開關管,TX1升壓變壓器,及後級整流濾波電路,轉換為兩個直流電壓土DCBUS電壓(C13,C12)作為逆變器輸入,再經DC/AC逆變後輸出交流以維係輸出不間斷。

  3.當UPS異常時,輸入市電經輸入繼電器RY2閉合,輸出繼電器RY1下端閉合,直接經旁路輸出給負載。

  UPS不間斷電源係統,應用領域非常廣泛,主要應用於超市、商場、銀行等企事業單位,不僅可以穩定電壓,而且還可以防止數據丟失。

  UPS不間斷電源的逆變器將電池的直流電能轉換為交流電能維持對負載的供電。在電網供電之間自行切換,確保對負載的不間斷供電。而且可以根據設備的精密程度來選擇可承受的切換時間。

  以上便是UPS不間斷電源的優缺點和工作過程,希望能對您有所幫助。

分享到:

網站地圖