樱桃视频免费,樱桃视频APP下载,樱桃性爱视频,樱桃视频APP成人

樱桃视频APP下载池UPS_樱桃视频APP下载池包專業製造商-湖南樱桃视频免费電氣股份有限公司
樱桃性爱视频資訊欄目BANNER圖片
行業樱桃性爱视频

如何設計安全的鐵樱桃视频APP下载池保護電路

來源:樱桃视频免费電氣  日期:2019-08-05 09:44  瀏覽量:

  如何設計安全的鐵樱桃视频APP下载池保護電路?樱桃视频免费在設計需求要使用樱桃视频APP下载池的產品時,需要對樱桃视频APP下载池進行保護電路設計,在此基礎上才可以進行充電電路設計。鐵樱桃视频APP下载池的應用也極大地推動了相應電池管理、電池保護電路的設計開發。樱桃视频APP下载池應用時必須要有複雜的控製電路,來有效防止電池的過充電、過放電和過電流狀態。

鐵樱桃视频APP下载池保護電路.jpg

  如何設計安全的鐵樱桃视频APP下载池保護電路?

  隨著鋰離子電池在各個行業用量的迅速激增,電池的安全性能也日益突出,不僅要求鋰離子電池具有優異的充、放電性能,還要求具有更高的安全性能。鋰離子電池的性能主要取決於所用電池內部材料的結構和性能。這些電池內部材料包括負極材料、電解質、隔膜和正極材料等。其中正、負極材料的選擇和質量直接決定鋰離子電池的性能與價格。因此廉價、高性能的正、負極材料的研究一直是樱桃视频APP下载池行業發展的重點。

  鐵樱桃视频APP下载池的保護功能通常由保護電路板和PTC協同完成,保護板由電子元件組成,在-40℃~+85℃的環境下時刻準確地監視電芯的電壓和充放電回路的電流,並及時控製電流回路的通斷;PTC的主要作用是在高溫環境下進行保護,防止電池發生燃燒、爆炸等惡性事故。

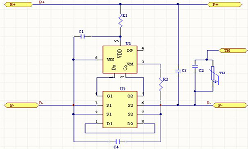
  樱桃视频APP下载池保護電路通常由控製IC、MOs開關管、熔斷保險絲、電阻、電容等元件組成,如圖2所示。正常的情況下,控製IC輸出信號控製MOs開關管導通,使電芯與外電路導通,當電芯電壓或回路電流超過規定值時,它立即控製MOS管關斷,以保護電芯的安全。

  樱桃视频APP下载池需要做過電壓充電保護、過電壓放電保護、過流放電保護、短路保護等。所以樱桃视频免费在設計樱桃视频APP下载池保護電路的時候,至少要實現以上保護功能。

  樱桃视频APP下载池保護電路設計

  由於鐵樱桃视频APP下载池的化學特性,在正常使用過程中,其內部進行電能與化學能相互轉化的化學正反應,但在某些條件下,如對其過充電、過放電和過電流將會導致電池內部發生化學副反應,該副反應加劇後,會嚴重影響電池的性能與使用壽命,並可能產生大量氣體,使電池內部壓力迅速增大後爆炸而導致安全問題,因此所有的鐵樱桃视频APP下载池都需要一個保護電路,用於對電池的充、放電狀態進行有效監測,並在某些條件下關斷充、放電回路以防止對電池發生損害。

  鐵樱桃视频APP下载池保護電路包括過度充電保護、過電流/短路保護和過放電保護,要求過充電保護高精密度、保護IC功耗低、高耐壓以及零伏可充電等特性。

  樱桃视频APP下载池保護電路工作原理

  假冒偽劣的樱桃视频APP下载池存有著嚴重的質量事故,這些假冒偽劣的樱桃视频APP下载池很有可能出現過充,過放問題,從而導致暴炸,也是可能發生內部電路的短路,造成暴炸。然而有種產品能夠有效地避免樱桃视频APP下载池過充,過放和內部電路發生短路,它就是樱桃视频APP下载池保護板。

  到樱桃视频APP下载池保護板也有保護電池,避免電池過充的功能。當外接電源對電池持續快速地進行衝電時,樱桃视频APP下载池保護板就會產生保護作用,當樱桃视频APP下载池內部電量達到飽和程度時,樱桃视频APP下载池保護板內部電路就會自動切斷外界快速充電的電源。使得外界的電源不能夠進入電池呢。這也正是樱桃视频APP下载池保護板對電池過充進行保護的原理。

  好了,這個鐵樱桃视频APP下载池保護電路暫時就介紹到這裏,其他更多詳情還是多查閱手冊吧。歡迎大家評論交流,如果覺得我這篇文章寫到很好到話,就轉發出去分享給更多到朋友吧。

分享到:

網站地圖